百度七日搜索(8月24-31日)第二名 搜索量:85万6558次
“老子/老娘不干了”似乎是许多预料会过劳死的上班族/打工仔/打工女最梦想能说的一句台词。
不然,为什么中国网上总时不时就会疯传“最霸气/最帅/最大快人心”等等等的辞职信?
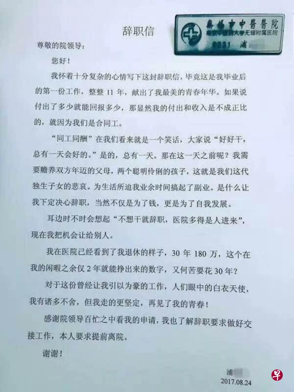
继“世界那么大,我想去看看”的帅气辞职信后,中国又出现“最霸气辞职信”。不用我多说,自己看图,而且要一字不漏地看到最后,因为霸气字句深埋文中。8月24日晚,一张图为无锡中医院某员工浦某某的一封辞职信刷爆社交媒体,网友称它“史上最霸气”,因由信中她说自己“闲暇之余,两年就能赚到180万”,何苦要在医院耗上30年的青春?
浦某某表示是怀着复杂的心情书写辞呈,由于是自己的第一份工作,献出最美好的青春年华整整11年,对工作的心情是“既爱又恨”。她也质疑“同工同酬”是个笑话,抱怨因为自己是合同工付出回报不成正比。浦某某也诉苦自己需要赡养双方父母,两个孩子,为生活所迫在业余时间做起副业,辞职不是为了钱,是为了自我发展。最后,霸气的一句出来了:自己在医院看到了退休后的样子:30年180万。这个数字自己闲暇之余仅两年就能挣出,何苦要花30年?
中国记者开始追踪新闻,揣测此浦某是“微商女神”。有网友百度“浦某某”肉搜到一名号称“江苏微商女神”的人士。据个人简历显示,她开的淘宝店2013年曾创下年销售500万的业绩。
追查到医院,院方透露:微商刚兴起时,医院曾口头询问员工有无工余时在网上开店,尝试梳理员工兼差做微商之事,当时无人自愿表示开网店。医院也告诉记者正在查实,如有发现职员兼差将按照程序处分。
也有人猜测此浦某并无两年轻松赚180万的本事,辞职信纯粹是自我炒作。记者希望透过院方采访浦某某,但被当事人拒绝受访。记者通过浦某同事提供的联系方式多次电话联系,对方也不回应。

