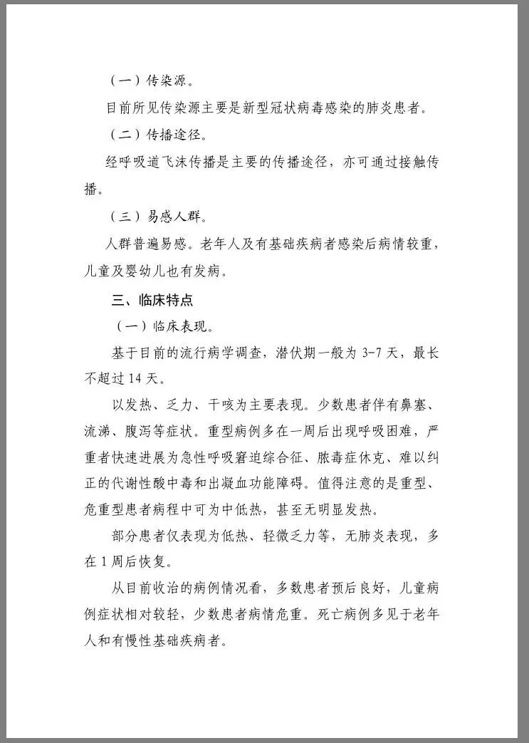
根据中国官方最新公布的新型冠状病毒感染的肺炎诊疗方案,病毒的传播途径除了飞沫传播,也可通过接触传播,人群普遍易感。
中国国家卫健委与国家中医药管理局今天公布《新型冠状病毒感染的肺炎诊疗方案(试行第四版)》,要求各有关医疗机构在医疗救治工作中积极发挥中医药作用,加强中西医结合,建立中西医联合会诊制度,促进医疗救治取得良好效果。
方案显示,经呼吸道飞沫传播是病毒主要的传播途径,亦可通过接触传播;潜伏期一般3-7天,最长不超过14天;人群普遍易感,儿童及婴幼儿也有发病;新型冠状病毒与SARS同源性达85%。









