曾因社保案入狱16年、去年获释的上海前首富周正毅,上星期日(18日)举办的一场声势浩大的60岁生日宴,惊动了中共上海市委宣传部。
入狱前作风一向高调的周正毅,寿宴广邀名人明星捧场,其中就包括官方媒体上海广播电视台的六名主持人。
六名主持人的来头
网传视频及照片显示,当天在上海万达瑞华酒店,身穿黑白格子衬衣、修身西装的周正毅,站在六名主持人中间,被称为“周公子”,并接受主持人的轮流祝福。

这六名主持人分别是东方卫视中心的程雷、陈蓉、朱桢、倪琳、房海燕,以及第一财经的戴刘菲;他们在上海广播电视界颇有名气,可谓上海东方卫视的“门面”。而六大“名嘴”集体出动的阵势,正如其当家花旦陈蓉在寿宴上所说的:“东方卫视春晚也不过是这样。”
曾获得中国广播电视及播音金话筒奖、主持过《智力大冲浪》等节目的女主持人陈蓉在自我介绍时道:“我是刚刚认识周公子,虽然是周公子的新朋友,但已成为好朋友的陈蓉。”

倪琳自称是这个台上认识周公子时间最长的,已经有23年了。

轮到《第一财经》的主持人戴刘菲自我介绍时,则说自己与周公子认识得较晚,但“一见如故”。

女主持人房海燕也说自己是今年才认识周公子的,以前只是通过报纸认识他。
站在最边上、同样是曾获得中国广播电视及播音金话筒奖的《中国达人秀》男主持人程雷说,在上海滩不认识周正毅是说不过去的,他自己认识了周公子20多年,但周公子上个月才认识他,也说明他现在混得“上档次”了。


这段视频在网上传开后,名嘴们的吹捧引起了许多网民反感,他们认为这些主持人代表着东方卫视的脸面,却公开对一个劣迹富商轮番谄媚,实在有损形象。
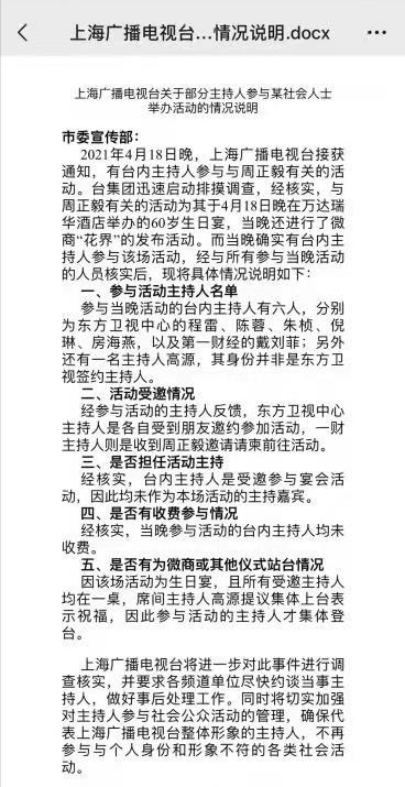
上海广电的调查声明
根据上海广播电视台一份在网上曝光的声明,上海广电已对此事展开调查,这几名主持人除了戴刘菲是受到周正毅的亲自邀请,其他都称是受到朋友邀约才去,而且并非为生日宴担当主持,也没有收取任何“出场费”。

至于他们为什么会一起上台亮相,他们称是在场另一名东方卫视非签约主持人高源提议大家一起上台祝福,所以才有了视频里的环节。
这份声明还透露,寿宴包括一个微商品牌的发布活动,但几名主持人都称自己并非为微商站台。
声明最后写道,上海广电将进一步对此事件进行调查核实,并要求各频道单位尽快约谈当事主持人。同时也将切实加强对主持人参与社会公众活动的管理,确保代表上海广播电视台形象的主持人,不再参与与个人身份和形象不符的各类社会活动。
网传上海广电的处罚决定
有知情人士在网上爆料,涉事的几名主播已经受到了一些处罚或警告。
网传微信截图显示,高源被列入台集团出镜出声黑名单,不得参与台集团包括各频率频道新媒体任何节目、活动。以前参与的节目一律不得安排重播,新媒体端一律下架处理。
另外的涉事主持人卢海燕、朱桢、程雷、陈蓉、倪琳也不能出镜。
从微信截图还可以看到,有人在群里发话表示“后果很严重”,还有人吐槽:“他们咋想的,缺钱花了?这些活动应当委婉拒绝,毕竟是单位的形象啊!媒体人基本准则都不懂了。”

不过,有分析指出,六名受邀参加活动的主持人接下来的工作应该不会受太大影响,尽管网传的处罚决定中提到“新媒体端一律下架处理”,但目前为止,在视频平台上,程雷、朱桢参与过的综艺节目依然在线,社交平台上的视频也没有受到影响。
寿宴主角——高调张扬、热衷名利场的周正毅
从一个教育程度不高的普通工人到上海首富再变阶下囚,周正毅的人生轨迹有着不同寻常的传奇色彩,但比他的发迹史更让人咋舌的,是他一路走来的高调作风和张狂个性,以及他对名利场的热衷。
本月23日满60岁的周正毅在生日宴当天神采飞扬,忙于和到贺者合影,到场的名人除了上海广电六名主持人外,还包括中国知名影星左小青。

事实上,纵观周正毅一直以来的行事风格就会发现,这场生日宴只不过是他往日高调作风的冰山一角。
周正毅从工厂出来开始做生意,辗转赚得了第一桶金后,于1994年与妻子毛玉萍在上海开了一家名叫“阿毛炖品”的饭店,里面装修非常豪华。

27年前,他们家的招牌菜定价就是58元(人民币,下同,约11.8新元)一位的佛跳墙、22元一位的秘制炖鹿肉和188元一位的红烧大排翅。
这个价格在当时让大多数人望而却步,却不乏一些名人到饭店用餐,据说,成龙、关之琳等港星都曾到访,周正毅也因此结识到不少达官贵人。
除了这家豪华饭店给当地人留下深刻印象外,停在周正毅家门口的那辆红色法拉利更是显眼。

除了炫富,周正毅还十分喜欢打扮自己,对身边亲人也出手阔绰。从手表到皮带,他都要镶上耀眼夺目的钻石。出行的车子,每日也要精挑细选;老婆过生日,他出手便送上了11克拉的钻戒。
周正毅还在父亲去世时,为其安排了盛大的葬礼。据报道,出殡当天来了很多重要人物,他和毛玉萍驾驶着新买的劳斯莱斯行驶在队伍中间,周围环绕着300辆奔驰,引来了众人围观。
热衷追逐名利的周正毅身边美女如云,风流韵事也不断。最出名的一段,是他与亚洲小姐杨恭如的绯闻,坊间传说毛玉萍因此找到杨恭如,斥责她是第三者并当场掌掴了杨恭如。

主动露富入狱三年
周正毅很快登上了福布斯排行榜,但只被列到第94位,让他大感不满,还给当时仍在跟《福布斯》合作发布中国富豪榜的胡润写信,细数资产为自己“平反”。
在中国富豪们都惧怕上榜露富的传统视角来看,周正毅这种作风实在让人啼笑皆非。
不过他的抗议也的确得到了回应。2002年底,福布斯中国大陆100位富豪排行更新名单中,周正毅排到了第11位。
然而,就在2003年,周正毅强行“露富”的行为给自己带来了不小的麻烦。上海市进行资产评估,对外公布周正毅的财产总额为20多亿,周正毅再次故技重施,对外宣称自己有400多亿的财产,结果引起相关部门注意,对他进行了清查。
最终,周正毅因涉嫌虚报注册资本罪和操控证券期货交易价格罪被判入狱三年。
据报道,他在狱中买通了相关官员,所住的牢房十分奢华,床铺柔软,里面还配了电脑和电话,方便他时常与外界联系,甚至开会。
更被人津津乐道的是,因为嫌监狱的夏天太热,周正毅自掏腰包,给整个监狱都装上了空调,因此狱友们都知道,监狱里有个土豪。
16年牢狱之灾也难改本性?
周正毅第一次出狱不久后,便在2007年再次因涉入轰动中国的上海社保基金案而第二次入狱。这起案件导致行走上海官场20年的中共政治局原委员、上海市委原书记陈良宇落马,被判有期徒刑18年。周正毅也因涉嫌行贿及虚开增值税专用发票等,被判处有期徒刑16年,并于去年出狱。
两次坐牢的经历,按理说周正毅应该领悟到中国富豪的生存法则:低调,谨慎,闷声发大财。结果出狱后仍高调大办寿宴,广邀八方宾客,甚至因此惊动官方,这也许就是周正毅的张扬个性使然,本性难改。
令人不解的是,最懂把握中国政治舆论风向的一众官媒主播,却在周正毅身上栽了跟头,到底是无辜受累,还是心存侥幸呢?不得而知。
不过,这次的风波后,大概鲜有名人再敢去给周正毅公开捧场、站台了。

