好的教育,应该是父母通过孩子这面镜子,不断发现自我、修正自我、挖掘自我,并用新的父母形象为孩子做示范和表率。
问
老师的一个电话,使我和妻子失落许久。当孩子惹了祸,或者引发社会问题时,每个人都会责备他们的父母。当孩子在学校里成绩不及格或被退学时,老师和学校管理者都会认为父母应当为此负责。
做父母的,在问题发生后才知道错在哪里,因为我们都不是天生的教育家,也都在不断地学习如何做父母。
一味地指责家长是不公平的,因为家长承受着巨大的压力。社会现状是,要找到照顾孩子和指导孩子的适当方式越来越困难。
从一个几乎无知的小孩,慢慢把他抚养成为有良好社会行为的人,为了他的身心健康,我们须要承担起全部责任,实在不容易呀!我对孩子很严厉,孩子在家很乖,为何在学校就坏了?这是两种个性与行为,哪里出现了偏差?
答
“育儿之道,以子为师”,只有父母最了解自己的孩子,谁都没有办法教会你怎么样去教养孩子,只有孩子才能教会自己的父母。
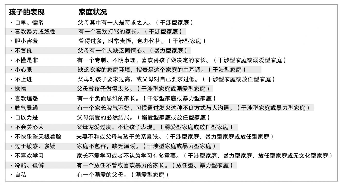
孩子从呱呱落地开始,就不断地指引着自己的父母如何成为合格的父母,父母同时也接受孩子们的不断训练和蜕变。父母要注意的是,哪些举动导致孩子的不良行为?这里,可以参考右边的“有可能”表。
好的教育,应该是父母通过孩子这面镜子,不断发现自我、修正自我、挖掘自我,并用新的父母形象来为孩子做示范和表率。
你的孩子在家乖巧,在学校就捣蛋,是因为父母的确太严厉了,孩子只好到学校去纾解压力。
我们应该是在教育的过程中,遇见了更好的自己。

翱翔辅导服务中心 电话:62515525
你有心事吗?亲情、友情、爱情上的苦恼?家庭、学业、职场上的困惑?电邮到《家庭in-box》,让专家解决你的问题。
袁凤珠电邮:info@aoxiang.com.sg

