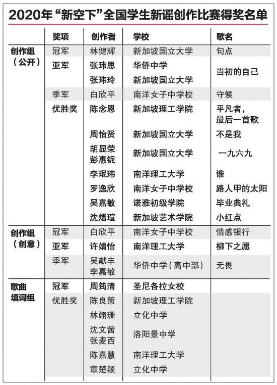
2020年“新空下”创作比赛反应热烈,一共收到来自60所院校,336名学生的267份参赛作品。经过两轮评选,主办单位昨天举办线上颁奖典礼,公布今年“新空下”全国学生新谣创作比赛来自各组别的八名冠亚季军。
因冠病疫情关系,这是比赛首次通过线上举行颁奖典礼。
颁奖嘉宾是教育部兼社会及家庭发展部政务部长,也是推广华文学习委员会主席孙雪玲。出席嘉宾包括新加坡报业控股华文媒体集团社长李慧玲,以及《联合早报》兼《联合晚报》总编辑吴新迪。
今年的比赛共分三个组别:创作组(公开)、创作组(创意),以及“歌曲填词”项目。新增的参赛项目“歌曲填词”,由本地音乐人黎沸挥负责编曲。

▾ 三位冠军和你分享他们的创作理念!
获得创作组(公开)冠军的是新加坡国立大学中文系的林健辉(25岁)。他的得奖作品《句点》是描绘单恋者的心路历程,讲述故事主角为何无法自拔,以及最后决定放下这段感情。
他形容创作上遇到的最大挑战是寻找适合大众的曲风,在个人的喜好以及大众听得懂和有共鸣的歌曲之间取得平衡。“疫情期间在家里也让我有足夠时间寻找歌曲的灵感。”
谈到未来的发展,林健辉说:“我希望可以挑战更多不同曲风的歌曲,用不一样的方式带出我感性但富有正能量的一面。”
来自南洋女子中学的白欣平(16岁)则以《情感银行》夺得创作组(创意)冠军。她透露,创作灵感来自于妹妹中二高级华文课本的一篇课文《人生是一篇储蓄》。
她说,从11岁就开始创作,但是今年是第一次用华文写歌,希望未来不仅能写出更多的华语歌,也能探索不同的音乐风格。
获得歌曲填词冠军的是圣尼各拉女校的周筠清(14岁)。她形容在听到黎沸挥编的轻快曲子后,脑海就浮现了蔚蓝的天空,无忧无虑的人们,宛如令人神往的桃花源,因此在填词时围绕着这个场景谱写。她说这是她第一次参加填词类比赛并获得冠军,经过这次的活动,更加了解关于歌曲填词,也受到鼓舞。
▾ 创作组(公开)和你分享他们的创作理念!
▾ 创作组(创意)和你分享他们的创作理念!
▾ 歌曲填词组和你分享他们的创作理念!
孙雪玲在颁奖典礼上说,希望参加新空下比赛的学生,得奖的会继续创作更多动听的华语歌曲,没获奖的也再接再厉,不要放弃。“让我们一起通过写歌,学习华文,爱上华文!”
“新空下”由推广华文学习委员会主办,裕廊先驱初级学院、弹唱人制作室和《联合早报》联办。比赛开放给在籍中学、初院、高中、工艺教育学院、理工学院和本地六所公立大学的学生参加。

