为加强反洗钱,新加坡金融管理局将针对单一家族理财办公室,推出新的统一豁免许可框架。 一旦生效,单一家办必须符合特定条件, 才能在新加坡运行。
金管局于去年7月,就拟议中的新框架,向市场公开征询意见。当局于今年11月初,针对市场的反馈,做出回应。
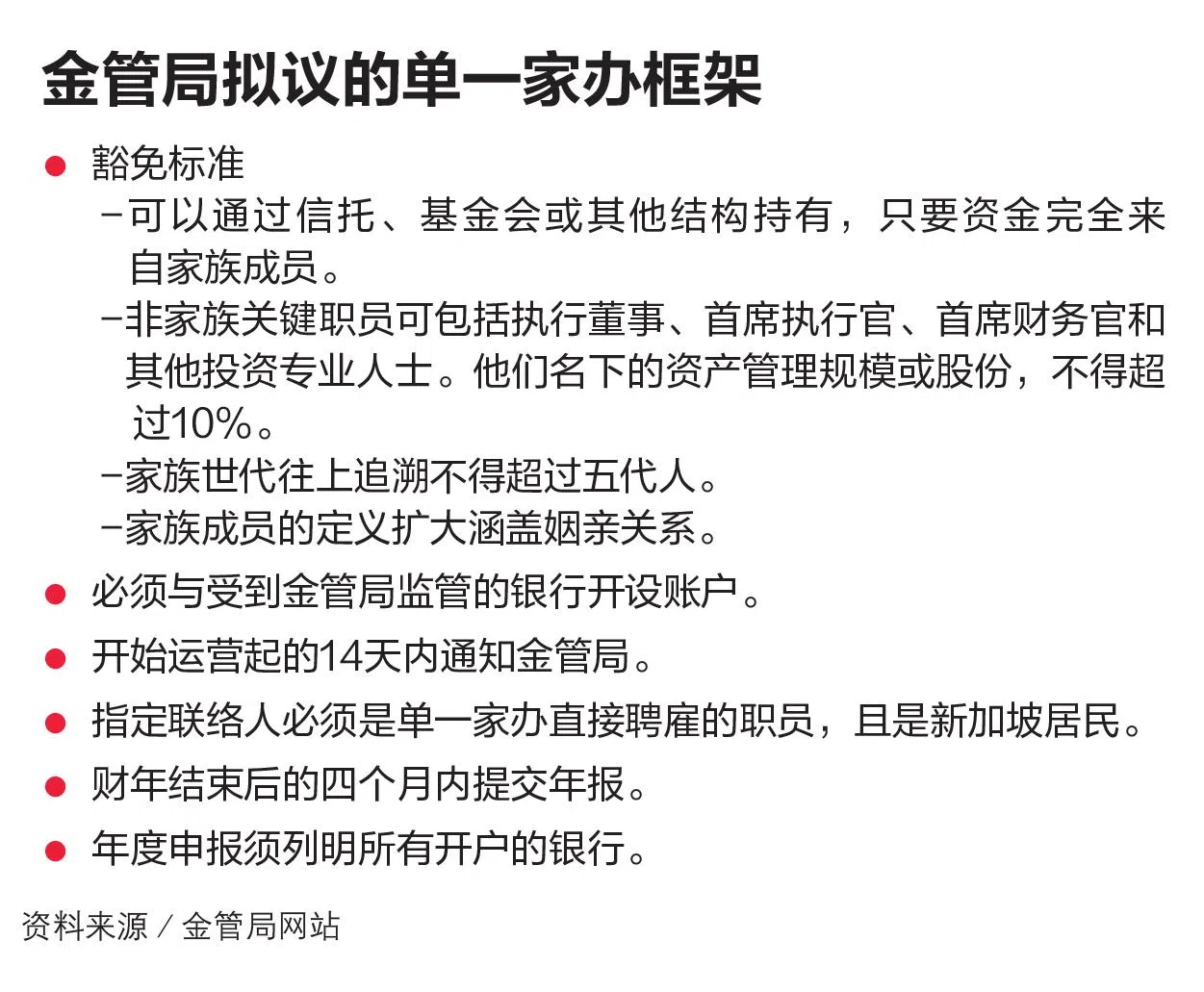
根据2001年的证券与期货法令,在我国运营的单一家办不需要执照。为了应对单一家办潜在的洗钱风险,在新的框架之下,单一家办必须符合特定条件,才能取得豁免资格。
家族成员最多只能追溯五代人
金管局将在适当时提供有关框架生效的进一步详情。新框架一旦生效,现有的单一家办将有一年时间准备。
根据金管局在网站上公开的回应文件显示,可以获得豁免的单一家办不局限于任何结构,可以通过信托、基金会或其他结构持有,只要资金完全来自家族成员。
为了避免豁免许可被滥用,金管局也将限定,从设立单一家办的一代算起,往前追溯不得超过五代人。
同时,家族成员的定义将扩大至姻亲关系,合法领养的子女和继子女也包括在内。
此外,金管局将允许非家族成员的关键职员,持有单一家办最多10%股权。关键职员可包括执行董事、首席执行官、首席财务官和其他投资专业人士。
开始运行须14天内通知金管局
单一家办在新加坡开始运行的14天内,须通知金管局,并附上一份法律意见书,以证明确实遵守豁免许可的相关规定。这份文件必须经由在新加坡的律师事务所出具。
受访市场人士认为,金管局为单一家办在新加坡的运作,提供了明确框架。
立杰律师事务所(Rajah & Tann)私人客户主管维克纳拉惹(Vikna Rajah)和Dentons瑞德律师事务所高级合伙人兼首席运营官刘家铭在接受《联合早报》访问时都指出,新框架扩大了关键职员的定义,并允许他们持股不超过10%。这显示出金管局意识到,单一家办若要留住人才并激励业绩表现,需为关键职员提供足够的激励机制。
此外,金管局也为单一家办的所有权结构和家族成员的定义,做出了明确说明。
维克纳拉惹说:“金管局扩大了‘家庭’的定义,将姻亲关系也纳入其中。这对那些有意来新加坡设立单一家办的人士具有吸引力,他们可以为更多家族成员管理财富,这在过去是不可能的。”
也是私人财富管理及家族办公室业务组主管的刘家铭说:“从法律的角度来看,任何明确的条例和条规,对于一个行业的发展都是好事。”
但他同时指出,除非有特殊原因,否则金管局不会考虑个别案例,允许不符合条件的单一家办可获得豁免资格。“这或许是合理的,因为新框架是经过了一年多的讨论,并参考了专业人士的意见。然而,这也可能给人一种印象,即新框架排除了单一家办可能存在的多样化结构。”
市场人士:合规成本增加 部份或选择到香港和迪拜设立家办
协助家办落户新加坡的福智霖集团(FOZL Group)董事沈逸斌受访时说,有了明确的框架,能提高设立单一家办的效率。更严格的监管标准,也能吸引注重传承规划的超高净值家庭。
可是,沈逸斌认为,新框架也可能导致单一家办的合规和运营成本增加。“一些希望监管较为宽松的家族,可能转到香港、卢森堡或迪拜等地方设立家办。”
新加坡在今年前八个月迎来250个新的单一家办落户,使得家办数目增至1650个。今年全年新增的家办预料超过去年的300个。
