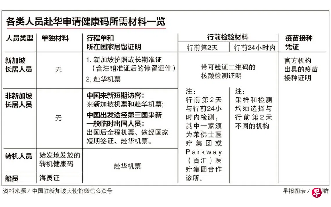
据中国驻新加坡大使馆发布的通知,对昨天起从新加坡赴华的航班乘客,取消出发前第七天核酸检测、出发前第二天血清检测,以及《行前健康隔离和承诺书》和健康隔离准假、辞职证明。
中国驻多国大使馆陆续发布通知,简化对赴华人员出发前的检测要求。中国驻新加坡大使馆也加入行列,昨天宣布新加坡赴华旅客或回国者即日起,不用在登机前第七天做核酸检测、血清检测等。
据中国驻新加坡大使馆发布的通知,对昨天起从新加坡赴华的航班乘客,取消出发前第七天核酸检测、出发前第二天血清检测,以及《行前健康隔离和承诺书》和健康隔离准假、辞职证明。
至于在新加坡下船回中国的船员,往后也不用进行14天隔离和隔离前核酸检测,并与普通旅客执行同样行前健康监测管理与检测。
已完成检测人士,申请健康码时无须再上传有关证明材料。其他关于检测证明格式、交叉检测、疫苗接种凭证、直航、旅行史、有感染史人员排查流程等要求不变。
通知也强调,今后从新加坡赴华航班的要求,调整为出发前七天健康隔离和监测、出发前第二天核酸检测、出发前24小时内核酸检测、出发前六小时机场抗原快速检测(ART)。
中国驻新加坡大使馆也在通知中说,这一次的调整是根据疫情、病毒变异特点等因素做出的安排。
中国整体疫情趋缓,前天新增本土感染者有1115人,但多地持续面对巨大的疫情反弹压力,例如天津、四川广安市等。
这次的通知没有提到隔离,相信隔离时间还是要按照各省市具体安排。
近日,中国驻美国、加拿大、英国、意大利等多国的大使馆纷纷发布通知,简化对赴华人员行前检测的要求。
机票难买比行前检测棘手
对于入境中国的政策放宽,新加坡起重机供应商达丰控股董事经理黄山忠受访时难掩兴奋。他说,这无疑是项好消息,对于那些经常在中国经商的新加坡商人,省了很多麻烦。
黄山忠本月初才从新加坡飞抵上海处理公司生意。他说,消息昨天一出,身边许多商人朋友,都想马上乘搭飞机赴中国。不过,他们眼前有一大障碍,就是机票难买。
“据我了解,目前飞往中国的班机,平均载客量只有百分之四十,这导致很多人都在候补名单。”黄山忠也是新加坡中华总商会前任会长,刚于3月卸下职务。
在新加坡南洋理工大学修读化学工程与生物分子工程硕士的中国籍留学生陈甄(化名,24岁)指出,入境检测简化影响并不特别大,主要困难是中国的入境航班熔断机制,导致航班数量大大减少。
“目前航班少,机票也很贵,即使政策放松,估计还是很难回去……何况检测要求放宽后,回国班机测出更多病例了,不就更加容易熔断吗?”
