中国金融监管层推出降准降息等一系列支持政策,缓冲中美贸易战对实体经济、资本市场和房地产等行业的影响,中国大陆和香港股市应声回弹但涨幅受限。分析指出,本轮新政力度没有超过去年9月的宣布,须进一步加码刺激方能提振市场预期。
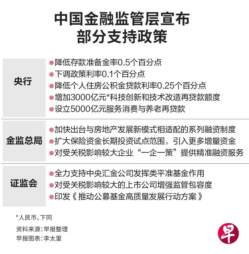
中国人民银行行长潘功胜星期三(5月7日)在“一揽子金融政策支持稳市场稳预期”新闻发布会上宣布,央行将推出三大类共10项一揽子货币政策措施,包括降低存款准备金率0.5个百分点、下调政策利率0.1个百分点。
潘功胜说,本轮降准预计将释放约1万亿元(人民币,下同,1788亿新元)长期流动性,七天期逆回购利率将从1.5%降至1.4%,预计带动贷款市场报价利率(LPR)同步下行约0.1个百分点。
中国央行上一次降准降息是在去年9月,当时降准0.5个百分点、降息0.2个百分点。本轮降息星期四(8日)生效,降准则在一周后(15日)实施。
此外,央行也降低个人住房公积金贷款利率0.25个百分点、下调结构性贷款利率0.25个百分点,并新增1.1万亿元再贷款额度,用于支持服务消费、养老、科技创新和中小企业。
出席同场发布会的国家金融监督管理总局局长李云泽,承诺加快出台与房地产发展新模式相适配的系列融资制度、进一步扩大保险资金长期投资试点范围,为市场引入更多增量资金;并对受关税影响较大的市场主体提供精准融资纾困服务。
本轮贸易战对中国经济的冲击正逐步显现,上周公布的4月官方制造业采购经理指数(PMI)录得16个月来最大降幅。关税战4月初全面升级后,中国A股曾在一夜间跌掉此前三个月涨幅。
中国证券监督管理委员会主席吴清承诺,证监会将对受关税影响较大的上市公司增强监管包容度,也将全力支持“国家队”中央汇金公司发挥类平准基金作用。
这场发布会召开前,中美双方均证实美国财长贝森特和美国贸易代表格里尔本周末将在瑞士与中国副总理何立峰举行会谈。这被视为两国贸易谈判破冰的契机。
受宽松政策预期提振,陆港股市周三开盘全面上涨,但随后逐渐回吐涨幅。沪深300指数收高0.61%,香港恒生指数开盘攀升逾2%,但全天仅上扬0.13%。
香颂资本执行董事沈萌向《联合早报》指出,本轮金融新政比去年9月时更具体,但当时的宣布出乎意料,提振效果明显;“这次的政策并没有超出市场预期,股市因而高开低走。”
沈萌分析,在中美会谈前夕出台的金融政策,原本能进一步缓解市场担忧;但由于政策力度仅与预期持平,可能令投资者觉得官方对短期内谈出结果信心不足,反而抵消了会谈消息的利好。
华侨银行亚洲研究主管谢栋铭也认为,此次出台的政策深度不及去年9月,胜在覆盖范围更广。他指出,比起用于托底的货币政策,北京最大后手是财政政策。“决策层应该会观望谈判进展,再决定如何在财政方面发力。”
野村证券首席中国经济师陆挺直言,北京需要采取更大胆举措应对出口下滑和楼市恶化的双重挑战,尤其是在财政方面。“同时发生的楼市下行和中美脱钩造成的破坏是结构性的,需要采取超越短期刺激的政策。仅仅关注财政刺激的规模和时间,会错失大局。”
