中共中央军事委员会委员、中央军委纪委书记张升民升任中央军委副主席,成为星期四(10月23日)闭幕的中共二十届四中全会提拔的唯一军队高级将领。除张升民外,四中全会没有增补新的中央军委委员,表明解放军高层人事变动仍未完成。
2022年成立的中共二十届中央军事委员会由主席习近平、副主席张又侠、何卫东,以及委员李尚福、刘振立、苗华、张升民七人组成。但在本次四中全会召开前,李尚福、苗华、何卫东先后落马,中央军委组成人员仅剩四人。张升民在四中全会上升任中央军委副主席,并未改变中央军委只有四人支撑的被动局面。
接下来,谁将接替苗华出任中央军委政治工作部主任?张升民担任的中央军委纪委书记职务是否交给新人?同时,在新一轮军队反腐风暴中空出的东部战区司令员、火箭军司令员、陆军政委、海军政委、武警部队司令员、中央军委联合作战指挥中心常务副主任等重要岗位都需要填补,这些岗位的人选必然要得到最高领导人习近平的充分信任。
四中全会不仅没有增补新的中央军委委员,而且在中央候补委员递补为中央委员的11人中,几位原本可以晋升中央委员的解放军将领,都被“精准跳过”,无一人晋级,其中还包括受到习近平信任的现任中央军委办公厅主任兼中央军委主席办公室主任方永祥中将。
这说明,中共高层暂时冻结了所有军队中央候补委员晋升中央委员的通道,显示新一轮军队反腐风暴尚未结束,不排除还有高级将领受到牵连。正因如此,对于军队多个重要岗位的人选,高层仍在考察,并未下定决心。
此次晋升的张升民今年67岁,曾长期在火箭军前身第二炮兵服役,2014年底出任第二炮兵政治部主任,曾在时任第二炮兵司令员魏凤和领导下工作。2015年,张升民出任新成立的中央军委训练管理部首任政委,2016年任中央军委后勤保障部政委,2017年升任中央军委纪委书记,同年晋升上将军衔。
分析人士认为,张升民担任中央军委纪委书记超过八年,操盘查处了一大批涉嫌腐败的高级将领。他升任中央军委副主席,表明他的工作深受习近平的肯定。但按照惯例,中共中央全会一般不会增补政治局委员,张升民能否进入政治局,可能要到2027年中共二十一大后才能定夺。
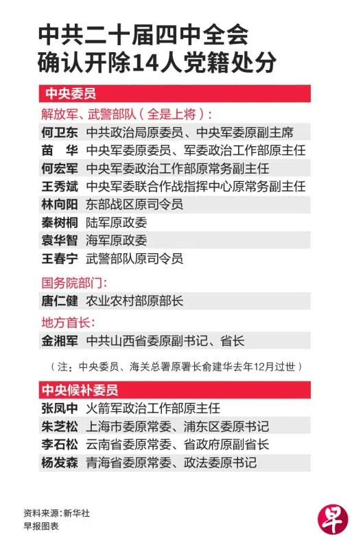
此次四中全会也确认开除10名中央委员和四名中央候补委员党籍的处分。
根据公报,全会审议并通过了中央军委关于何卫东、苗华、何宏军、王秀斌、林向阳、秦树桐、袁华智、王春宁、张凤中严重违纪违法问题的审查报告,确认中央政治局之前给予这些高级将领开除党籍的处分。这九人中,曾任火箭军政治部主任的张凤中为中央候补委员、中将军衔,其余八人都是中央委员、上将军衔。
除军队中央委员和中央候补委员外,四中全会也审议通过了中纪委关于农业农村部原部长唐仁健,山西省原省长金湘军,云南省原常务副省长李石松,青海省委原常委、政法委原书记杨发森,上海市委原常委、浦东区委原书记朱芝松严重违纪违法问题的审查报告,并将他们开除党籍。
