政府拟设立新机构处理网络危害投诉,新机构有权指令加害者、管理员或社交媒体平台业者在指定时间内屏蔽有关内容。若受指示方不依从,当局可根据事情严重程度采取行动,甚至把应用程序从线上商店中移除,让人们不能再下载安装。
律政部和数码发展及新闻部星期五(11月22日)联合宣布,就成立新网络危害机构展开公共咨询,并阐明投诉机制。
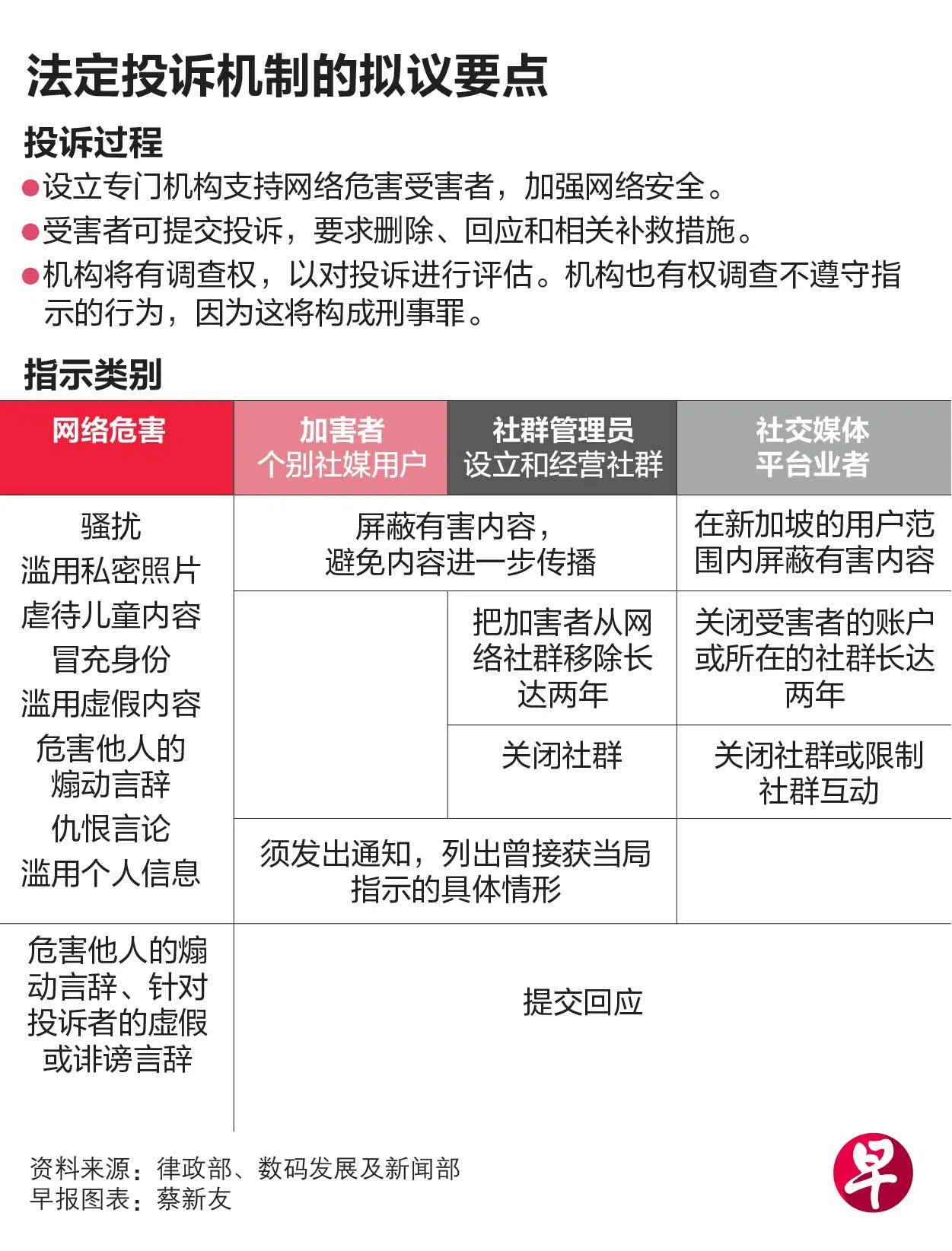
新机构将隶属数码部,针对10种网络危害,即骚扰(霸凌、性骚扰、人肉搜索和跟踪)、未经同意泄露私密照片、虐待儿童内容(受害者年龄低于16岁,涵盖残暴、肢体或性虐待、任何看似性行为或私密照片)、冒充身份、深伪(deepfakes)等虚假内容、危害他人的煽动言辞、仇恨言论、滥用个人信息、针对投诉者的虚假或诽谤言辞。
网络危害受害者或代表可提交投诉,由这个机构进行调查。当局会根据个别案子情况,以及进一步危害和相关因素加以考量。若投诉成立,机构将发出指示,要求加害者、管理员或社交媒体平台业者快速在新加坡的用户范围内屏蔽有害内容,避免内容进一步传播。加害者指的是个别社媒用户,管理员则是危害内容在其中发布的社群的经营者。
针对涉及虚假或诽谤言辞的网络危害内容,机构将授予投诉者答辩权(Right of Reply)。
若被投诉的加害者经由专用账户发布有害内容或拒绝配合,机构将根据事情严重程度采取相应的措施。比如,机构可指示加害者或管理员发出通知,列出曾接获当局指示的具体情形。机构也可指示管理员把加害者从网络社群移除长达两年,或关闭整个社群;另外,也可指示社交媒体业者关闭加害者的账户或所在的社群长达两年,或限制社群互动。
若未在指定时间内按指示办事 将构成刑事罪
接获指示者须在指定时间内按指示办事,否则将构成刑事罪,机构可采取进一步措施,这包括发出冻结令,指示电信业者屏蔽有害内容的服务器;甚至指示应用程序业者从线上商店中下架,人们不能再下载安装。
公共咨询文件中提到,这个机构专门支持网络安全受害者,将是全球最先成立的类似机构之一。澳大利亚成立的监管机构eSafety同样有权调查网络危害内容,可指示科技平台撤下侵犯个人的性相关图像、暴力等有害内容,成功率达约九成。当局去除了近1万5000个链接,最快曾在12分钟内协助受害者撤下内容。
新加坡管理大学李光前传播与科技教授林珊珊认为,受害者须先向平台举报,若24小时内没有获得妥善解决,才向机构举报。这样的机制能够确保受害者方便申诉,同时平衡举报的严肃性。此外,机构也可对虚假申报者给予处罚。
学者:为避免滥用 机构应要求投诉人提供可认证证据
新加坡政策研究所兼任高级研究员周瀚毅说,为避免机制遭滥用,这个机构应要求投诉人提供可认证的证据。这意味着受害者应尝试收集他们所面对网络危害的证据,包括截屏、对方的账户信息等其他相关细节。
然而周瀚毅说:“若要帮助到受害者,举报过程应该快速、简单且有效,让危害内容能尽快地删除,防止进一步传播。”以现有机构为参考,澳大利亚的社媒平台业者有24小时的时间作出回应。
周瀚毅认为机构也应确保公平,允许遭投诉的一方针对指控作出回应。
