国内危机部长委员会早在几周前就启动工作,动员各部门全方位就中东冲突可能对我国造成的冲击探讨对策,重点范围涵盖对供应链的影响,包括能源保障、食品价格和交通成本,也探讨双边及多边外交关系,国家安全等课题。
领导这个跨部门委员会的是国家安全统筹部长兼内政部长尚穆根。他星期六(4月4日)在义顺忠邦区一场社区活动上接受媒体访问,回应《联合早报》提问时,说明国内危机部长委员会(Homefront Crisis Ministerial Committee)当前关注的重点范围。
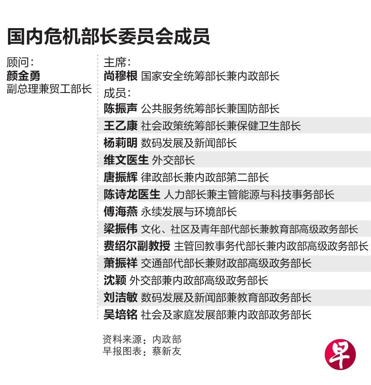
黄循财总理星期四(2日)宣布,已召集这个部长级委员会,更新应急方案、制定新策略。
委员会由15名部长和政务官组成,除了主席尚穆根,顾问由副总理兼贸工部长颜金勇出任,成员包括公共服务统筹部长兼国防部长陈振声,以及社会政策统筹部长兼保健卫生部长王乙康等。
美国和以色列2月28日对伊朗发动军事行动,冲突至今已持续五周。霍尔木兹海峡关闭,导致原油、天然气以及化肥和氦气等重要物资的运输和供应严重受阻。
尚穆根说,目前不清楚情况何时会好转,但即使战争很快结束,也不意味着供应问题就会立即消除。
“供应链中断会推动物价上涨。燃油价格飙升,食品价格必会首当其冲,因为我国几乎所有物资都依赖进口。肥料价格上涨,交通成本上涨,自然也会牵动食品价格,这些都可能引发连锁反应。”
经由霍尔木兹海峡出口的能源大多流向亚洲,许多国家因此面临供应紧张和成本上升的压力。我国进口的液化天然气中,也有一部分来自中东。
尚穆根指出:“全球形势十分严峻。许多国家已采取相应措施限制用电和燃料使用。我国暂时还没有这么做,我们接下来会跟大家说明新加坡的应对策略。”
他说,当前正面临一场危机,社会基层已感受到冲击,需要跨部门合力应对。“如果停电了你还没考虑到燃料问题,也没想过如何维持电力供应和企业运转,那后果就会很严重。送餐员成本上升了,要怎么讨生活?政府正是要处理这种种问题。”
他透露,国内危机部长委员会已从几周前开始召开会议,并向内阁汇报。此外,由各政府部门常任秘书,及法定机构局长组成的国内危机决策组(Homefront Crisis Executive Group)会协助部长委员会。
国会下周二(7日)复会,政府届时将公布更多细节。
国内危机部长委员会2004年确立
国内危机部长委员会是在2004年沙斯疫情后正式确立,是我国危机管理机制的重要一环,负责在重大紧急情况发生时启动,主导政府的应对行动。委员会一般由内政部长领导。
根据国会记录,我国早在1978年已建立了一套跨部门管理架构,由高级公务员组成“执行小组”(Executive Group)负责统筹应对各类民事安全事件,如1986年的新世界酒店坍塌事故,以及1991年新航SQ117劫机事件。这个小组也曾在沙斯疫情期间,协助抗沙斯部长级委员会处理危机。
沙斯疫情结束后,政府着手检讨我国的危机管理方式,随后宣布建立国内危机管理系统,将早前成立的部长级委员会和原有的执行小组都纳入其中。
它们之后分别更名为“国内危机部长委员会”,及“国内危机决策组”。2011年日本福岛核事故发生后,政府曾召集这个部长委员会,处理核泄漏可能对我国带来的影响。
