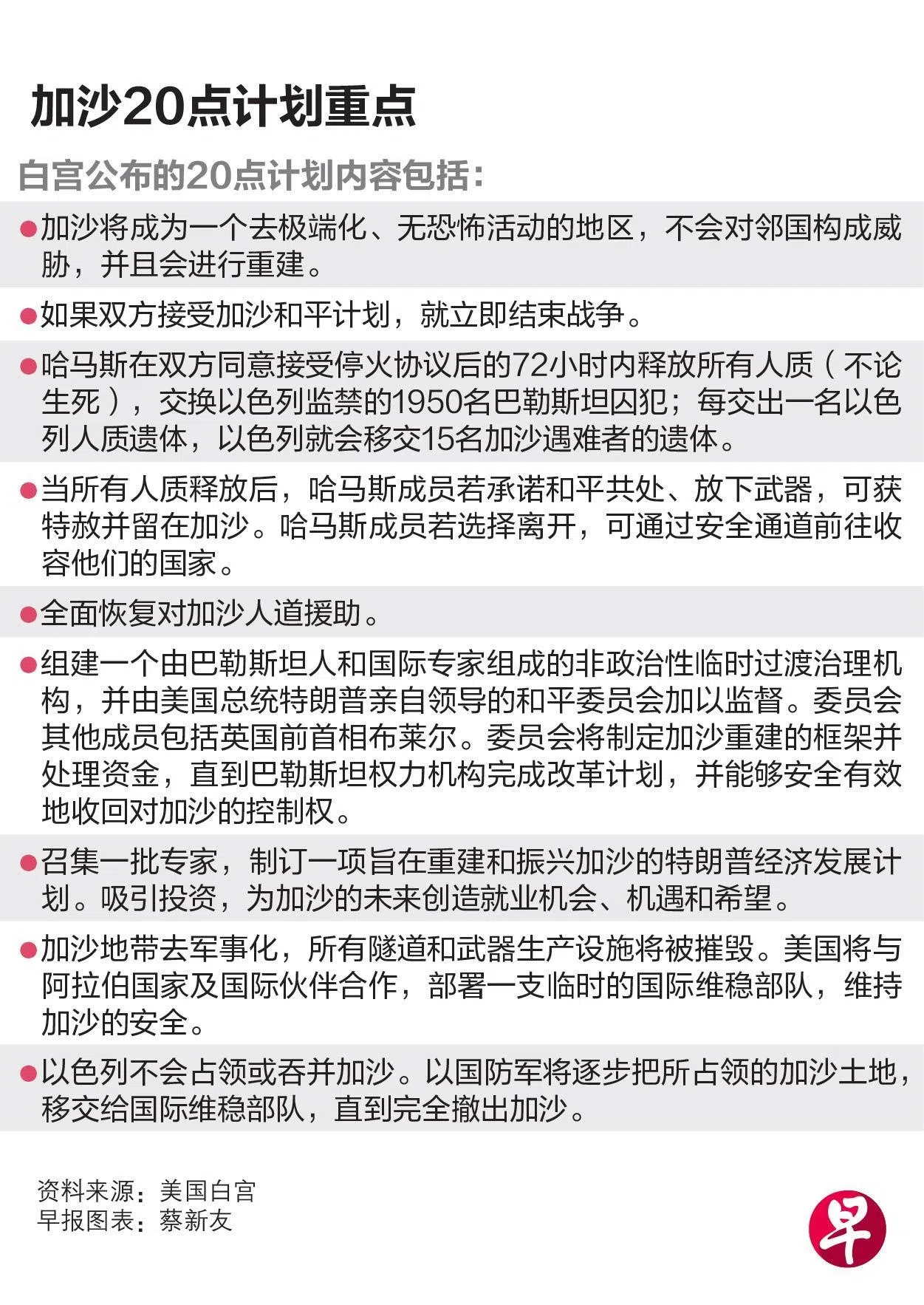
(耶路撒冷/加沙综合电)美国总统特朗普周一宣布的加沙和平计划,获得国际社会的支持,尤其是阿拉伯与回教国家对此表现积极。
八个阿拉伯和回教国家发表联合声明,对特朗普为结束加沙战争所做的“真诚努力”表示欢迎。
埃及、约旦、阿联酋、土耳其、卡塔尔、沙特阿拉伯、印度尼西亚和巴基斯坦都表示,愿意与美国及各方进行积极和建设性的接触,以最终达成和平计划并确保其实施。
土耳其总统埃尔多安周二(9月30日)赞扬特朗普发挥领导力,推动以哈双方走向和平。他说,土耳其会参与和平的进程,寻求实现各方都能接受的公正与持久和平。
巴勒斯坦权力机构也支持这项和平计划,赞扬特朗普促成和平的诚意和决心。
欧洲国家促请哈马斯接受这项计划。
法国总统马克龙说,尽管美国和法国在承认巴勒斯坦国的问题上有分歧,但美国正在采纳法国计划的部分内容。马克龙在社交媒体平台X上发文道:“哈马斯别无选择,只能立即释放所有人质并执行此计划。”他还呼吁以色列坚决遵守和平计划。
英国首相斯塔默的办公室说,英国强力支持特朗普为加沙和平所做的努力。
欧盟委员会主席冯德莱恩对特朗普的和平计划表示欢迎,她鼓励各方抓住这一机会,并称欧盟随时准备作出贡献。
相对于国际社会的积极,以色列人对加沙和平计划保持审慎乐观,希望持续近两年的加沙战争终于可以接近尾声,人质可以重返家园。
遇害人质因巴尔·海曼的姑姑汉娜·科恩说,她对结束战争和人质获释抱有希望,但仍然害怕自己过于乐观。“我害怕再次失望,真的害怕。因为此前我们为那些最终在我们面前破裂的协议,承受了太多的痛苦。”
加尔·戈伦的父母在哈马斯的恐怖袭击中丧命,他也表现得很谨慎。“我们今天努力保持乐观。我们很高兴听到特朗普的讲话。我们很高兴知道特朗普关注我们,听到我们呼吁结束这场战争,并将所有人质带回家。”
加沙居民:一场未能结束战争的闹剧
不过,加沙居民抱持怀疑态度,认为这是一场未能结束战争的闹剧。
在加沙南部马瓦西难民营栖身的祖德(39岁)告诉法新社,这个计划不切实际。
这名来自加沙南部城市拉法的电脑程序员说:“美国和以色列都知道,哈马斯永远不会接受这个计划开出的条件。对我们来说,这意味战争和苦难将继续下去。”
从加沙北部逃到中部代尔巴拉赫的纳萨尔(52岁)同样悲观,他担心和平计划是诱骗巴勒斯坦各派系释放被关押在加沙的人质,而不是换来和平。他说:“这完全是操纵。在没有官方保证结束战争的情况下交出所有囚犯,这到底意味什么?我们作为一个民族,不会接受这场闹剧。无论哈马斯现在对这项协议做出什么决定,都为时已晚。”
巴勒斯坦武装组织回教圣战组织指和平计划,是继续侵略巴勒斯坦人民的手段,认为以色列正试图通过美国,实现那些他们无法通过战争实现的目标。
