网传中国互联网巨头腾讯旗下的光子工作室近日开始推行“强制不加班双休”政策,并在每周三要求晚上六点前下班。消息一出,“腾讯试点强制六点下班”话题冲上微博热搜第一。
综合前瞻网、新浪财经和微博消息,一名腾讯员工前天在职场平台发表了“如何看待IEG光子工作室要求不加班”的帖子,帖子内容曝光了光子工作室的详细的加班管理机制。
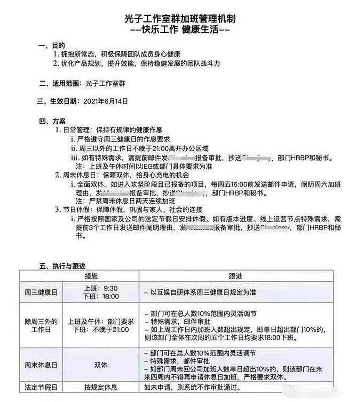
从网上曝光的截图显示,腾讯旗下光子工作室群提倡“快乐工作,健康生活”,自6月14日起,光子工作室将严格遵守周三健康日,周三18:00下班,其他工作日不晚于21:00离开办公区域,如果有特殊需要要提起报备审批。
同时,公司保障员工双休,严格按照法定节假日休假,如果因特殊情况需要加班,必须提前向领导申请并阐明理由。
对于光子工作室的“不加班”规定,有网民表示赞赏,认为应该在其它互联网企业也应该推行。不过也有不少网民表示,工作量没变的话,只是换个地方加班而已。还有网民建议,上下班时间不许远程接入办公系统就更好了。
光子工作室群成立于2008年,和天美艺游工作室群一样,主要从事手游项目开发,大家比较熟知的《和平精英》、《欢乐斗地主》都出自该工作室。
