新加坡和韩国将加强公共服务领域合作,携手促进公共行政管理领域知识与最佳实践的交流。
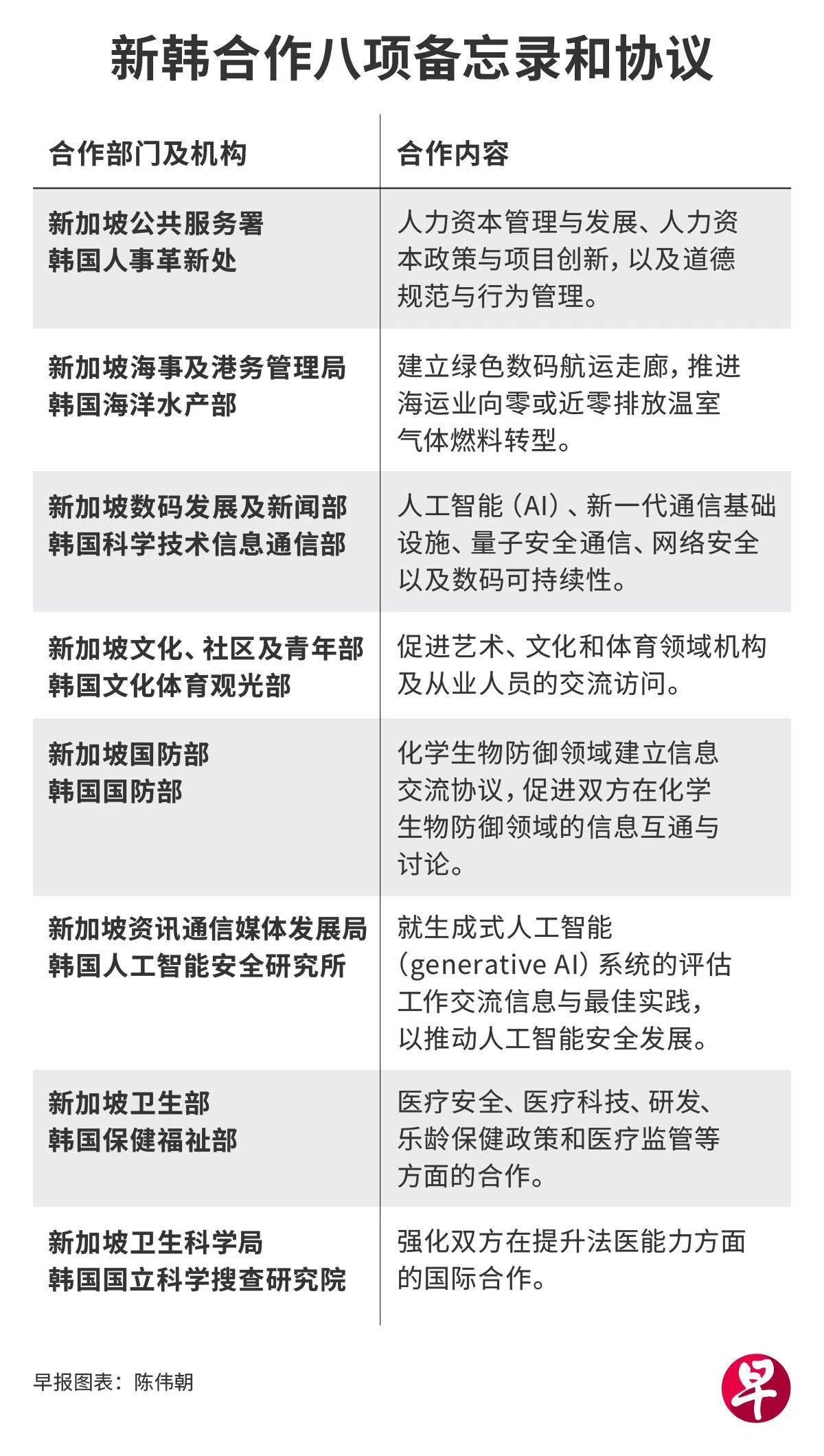
我国总理兼财政部长黄循财和韩国总统李在明于星期天(11月2日)在韩国龙山总统府,共同见证新韩交换在公共服务和海事、数码和文化及体育等领域的合作协议。作为战略伙伴关系的一部分,新韩共完成八项谅解备忘录和合作协议。
其中一项新的合作项目,是我国总理公署公共服务署将与韩国人事革新处(Ministry of Personnel Management)首次签署谅解备忘录,展开公共服务领域的紧密合作。
新韩设绿色数码航运走廊
两国合作范围将涵盖公共服务领域人力资本管理与发展、人力资本政策与项目创新,以及公共服务中的道德规范与行为管理。
两国也设立绿色数码航运走廊,推进支持海运业向零或近零排放温室气体燃料转型的相关举措。
在这份谅解备忘录下,新加坡海事及港务管理局(MPA)和韩国海洋水产部会合作燃料供应基础设施、统一技术标准、交流技术知识、与行业及研究伙伴开展试验,以及为海事利益相关方提供联合培训等举措等。
两国也会加速航运业的数码化进程,以提升信息交流效率和运营效能。
在数码合作方面,两国会在共同关注的关键领域如人工智能(AI)、新一代通信基础设施、量子安全通信、网络安全以及数码可持续性展开合作。
新韩会促进文化艺术及体育合作
两国还会促进文化艺术及体育方面的合作。
根据我国文化、社区及青年部与韩国文化体育观光部签署的谅解备忘录,两国会通过促进艺术、文化和体育领域机构及从业人员的交流访问,推动更紧密的对话与伙伴关系。
在防卫方面,我国国防部与韩国国防部,正致力于在化学生物防御领域建立第二份信息交流协议。
这份协议将促进双方在化学生物防御领域的信息互通与讨论。这是两国在这个领域签署的第二份信息交流协议,首份协议于2019年至2023年期间生效。
另外,新加坡资讯通信媒体发展局(IMDA)与韩国人工智能安全研究所签署谅解备忘录,以推动人工智能安全领域的发展。它旨在推动人工智能安全相关议题达成国际共识。两国将就生成式人工智能(generative AI)系统的评估工作交流信息与最佳实践,以推动人工智能安全发展。
两国也就医疗保健和医药领域展开合作。这包括我国卫生部与韩国保健福祉部签署谅解备忘录,加强医疗安全、医疗科技、研发、乐龄保健政策和医疗监管等方面的合作。
另外,我国卫生科学局(Health Sciences Authority)与韩国国立科学搜查研究院(National Forensic Service)也签署谅解备忘录,强化双方提升法医能力方面的国际合作。
